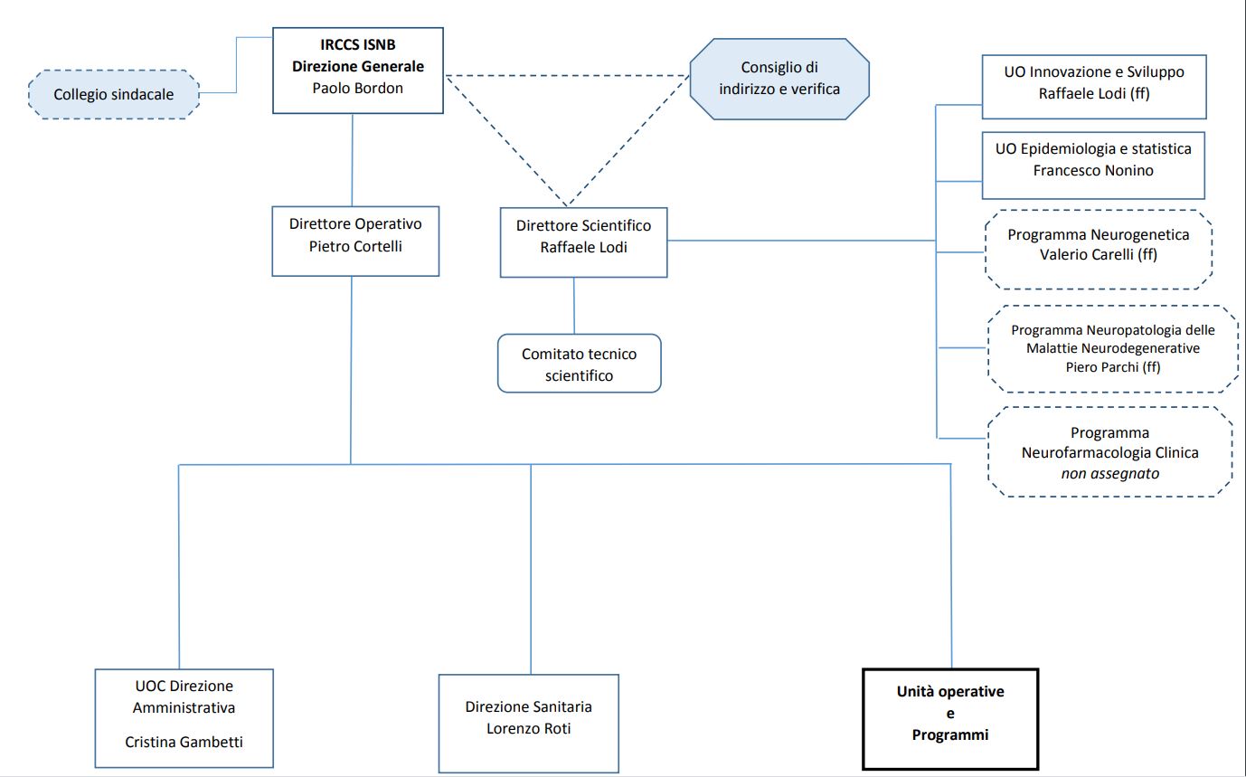
Home Organigramma IRCCS ISNB - direzione